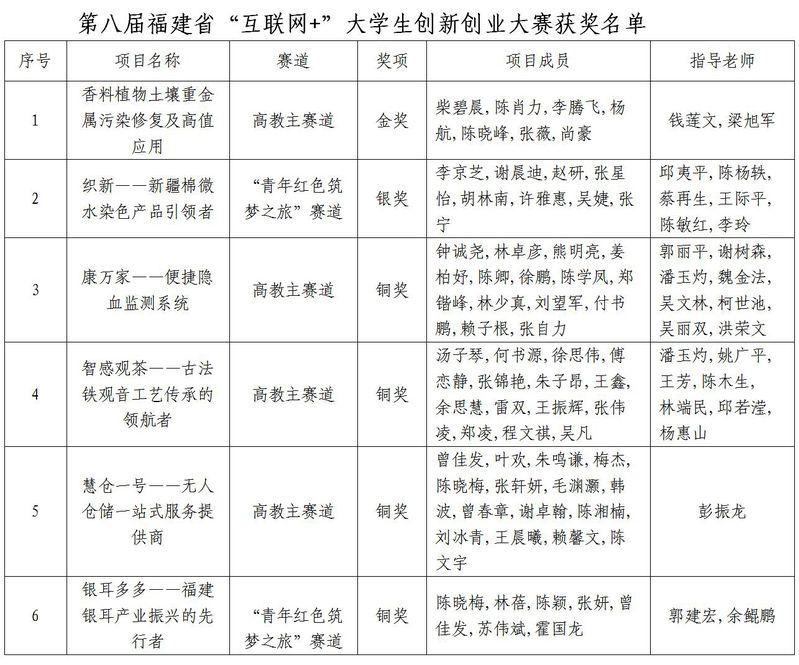
近日,福建省教育厅公布第八届福建省“互联网+”大学生创新创业大赛获奖名单,资环学院参赛项目“香料植物土壤重金属污染修复及高值应用”(项目成员:柴碧晨、陈肖力、李腾飞、杨航、陈晓峰、张薇、尚豪;指导老师:钱莲文、梁旭军)获得高教主赛道金奖。

该项目依托英国威廉希尔公司官网大学生创新创业训练项目《香料植物在重金属土壤修复中的高值应用》展开,团队筛选出三种香料植物对铅污染水体及土壤进行修复,利用重金属脱除技术提取香料植物精油,在对精油安全性进行检测的基础上建立了铅污染环境修复高值种植体系,达到“边修复-边收益”的治理模式。

我院高度重视大赛,在学校教务处、学工部、校团委及创新创业学院协同推进下,先后邀请了多位国赛省赛专家、校内外各学科专业领域导师对优秀项目进行线上线下多轮指导,并组织参赛团队暑期留校,认真打磨PPT和计划书,进行模拟路演答辩,有效提升了项目质量。(资环学院)
