9月11日下午,2025年秋季学期微专业招生推介会在中山三楼梯形教室圆满举行。教务处负责人柯佳颖、新设微专业负责人及宣讲团队,与200余名学生代表齐聚一堂,共同探索微专业赋能职业发展的新路径。本次推介会通过政策解读、专业宣讲与互动答疑等方式,助力学生精准匹配兴趣与职业规划,为未来竞争力提升注入新动能。
柯佳颖在开场致辞中,以“是什么、为什么、有什么”为主线,系统阐释了微专业的定位与价值。她指出,微专业是学校深化产教融合、推进学科交叉的重要载体,具有“小而精、快而活、高性价比”的特点,能够帮助学生快速构建“核心专业+跨界技能”的知识体系。她鼓励学生抓住机遇,通过微专业学习实现“1+X”能力跃升,为未来就业和深造抢占先机。

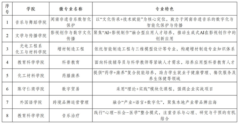
推介会现场,8个新设微专业的宣讲团队通过案例展示、视频演示与互动问答,全方位呈现专业特色与培养路径。


宣讲结束后,同学们就自己关心的问题与专业负责人进行互动交流。
学校将持续优化微专业布局,重点围绕福建省“数字经济”“海洋经济”“文旅经济”战略需求,开发更多“微专业+产业”项目,为学生搭建从校园到职场的“直通车”。
