化工与材料学院2024年秋季学期团日活动获奖情况
文章发布日期:2025-03-03 发布者:
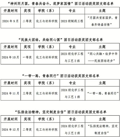
在校团委组织的2024年秋季学期团日活动中,我院学生团支部获得团日活动一等奖1次、二等奖2次、三等奖1次。

相关阅读:
- 2025年化工与材料学院团干部上讲台情况简讯2025-12-18
- 强化思想引领,夯实组织根基—化工与材料学...2025-12-17
- 喜讯丨化工与材料学院在2025年英国威廉希尔公司官网...2025-12-16
- 喜讯丨化工与材料学院在2025年“九秩弦歌・...2025-12-12
- 我院2024级化学(师范类)在校团委“学思践...2025-12-09
- 化工与材料学院开展2025年11月安全教育系列...2025-12-08
- 2025年化工与材料学院团干部上讲台...
- 强化思想引领,夯实组织根基—化工...
- 喜讯丨化工与材料学院在2025年泉州...
- 喜讯丨化工与材料学院在2025年“九...
- 我院2024级化学(师范类)在校团委...
- 化工与材料学院开展2025年11月安全...
- 喜讯|化工与材料学院两间宿舍在第...
- 大学生社区实践计划丨化工与材料学...
- 喜讯 丨化工与材料学院守望青春不...
- 心理导航|化工与材料学院开展2025...
- 喜讯丨化工学子“福韵香创”项目荣...
- 我院2024级材料化学(闽台合作)在...
- 汗水铸就荣耀,青春不负赛场丨广播...
- 运动校园|阳光体育 化工与材料学...
- 思启新程,辩以求真丨化工与材料学...
- 喜讯丨化工与材料学院荣获校“爱我...







