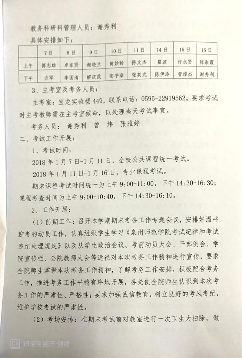
关于2018-2019学年度第一学期期末考试工作安排的通知
文章发布日期:2018-12-29 发布者:




相关阅读:
- 化工与材料学院召开教学信息员座谈会2025-11-11
- 化工与材料学院召开2025年秋季学期新教师成...2025-10-30
- 关于2025年化工与材料学院教学新秀竞赛结果...2025-10-24
- 关于2025年“课程思政”教学竞赛暨教师教学...2025-10-24
- 关于本科教材编写人员的公示2025-10-09
- 化工与材料学院成功召开2025版人才培养方案...2025-07-28
- 化工与材料学院召开教学信息员座谈...
- 化工与材料学院召开2025年秋季学期...
- 关于2025年化工与材料学院教学新秀...
- 关于2025年“课程思政”教学竞赛暨...
- 关于本科教材编写人员的公示
- 化工与材料学院成功召开2025版人才...
- 关于2025年秋季本科教材选用目录的...
- 关于2025年本科毕业班学生学士学位...
- 关于2025年本科毕业班学生学士学位...
- 关于开展2025年春季学期本科生创新...
- 关于2025年春季本科教材选用目录的...
- 化工与材料学院召开师生教学信息交...
- 化工与材料学院开展教师教学新秀奖...
- 化工与材料学院开展 “课程思政”...
- 化工与材料学院关于评选2024年 本...
- 化工与材料学院关于开展2024年“课...







