2022十佳社团风采展示——影评协会

创建者:团委会时间:2022-10-03浏览次数:1632

走进光影世界 感悟影像人生

  

01协会介绍

英国威廉希尔公司官网影评协会成立于2012年,截至今日社团成员已超500人,并且在不断扩展纳新中。为了系统化的管理和协会更好的发展,影协下设秘书部、信息部、宣传部和外联部,各部门之间相互协调,互帮互助,共同成长。

自协会成立以来,协会始终秉承着“丰富大学生课余文化生活”的创会宗旨,以“传播电影文化和繁荣校园文化生活”为理念,把“提高大学生影视鉴赏素养和写作能力”作为目标,积极为会员和广大同学创造一个展示自我的舞台。


02活动简介

纳新与团建:

新学期伊始,会员举行团建活动,商量纳新流程。新生入校后,我们到教室宣讲,参与百团大战,招纳人才,不断扩大影协的影响力。每逢佳节,影协都会举办各色活动,大家互赠礼物以表祝福,大大增强了影协的凝聚力。


校内观影:

今年我们在校内举行了四场线下观影,通过前期在公众号和QQ等平台的宣传,我们结识了很多电影爱好者。举行观影活动的同时,我们还开展了影评比赛。同学们在观后互相交换观点,思想碰撞,对电影内容等方面有着独特的见解。

(现场活动照片)

(优秀影评片段)


云观影:

下半年我们共举行了六场线上观影活动。影片由民主投票选出,选用腾讯会议直播观影,并在评论区实时互动。我们还创新开展了一期拉片解读会,并且活动取得圆满成功。每次影评比赛后,我们都会评出一篇优秀影评公示在图书馆微信公众号,红色影院前后共吸引了1200多名学生参与观影与影评。

(现场活动照片)


“魅影之声”配音大赛:

为了丰富同学们的课余生活,扩大影协的影响力,我们与演讲与口才协会、原野剧社共同举办了配音大赛。接下来让我们一起来欣赏,由21学前教育(专升本) 葛*同学的《白雪公主》配音节选片段。


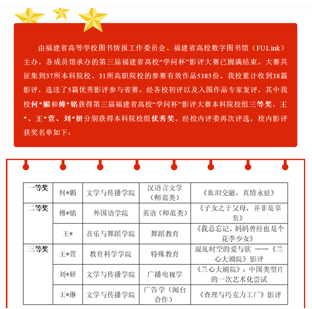
影评比赛:

今年我们协助校图书馆顺利开展第三届福建省“学问杯”影评大赛。在明确比赛相关片目后,立即组织观影,在“英国威廉希尔公司官网图书馆”公众号上发布推文,并同步发布至协会QQ群进行活动推广,收集同学们的影评后核对相关信息。在影评比赛结束后,联系获奖同学并在公众号上公示获奖名单。

(影评比赛结果公示)


让电影带我们走进生活无法到达的地方

(校团委)